Lote

Anterior
Próximo
Feedback
Imprimir

Lote

 

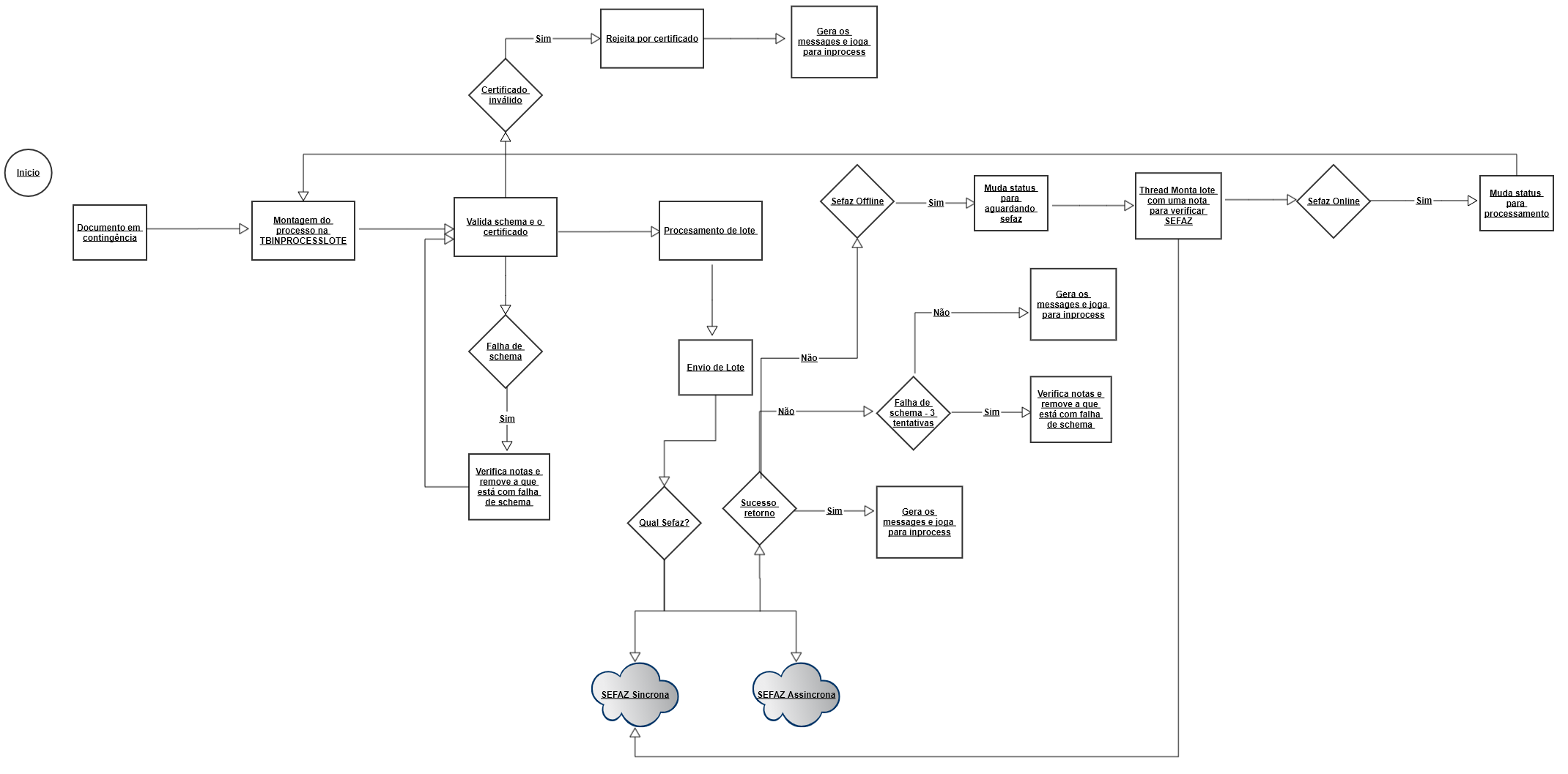
Abaixo temos um fluxograma de funcionamento do Lote:

 

hmfile_hash_c092f001

 

Pré Requisitos

 

Executores de saída / eventos cadastrados.

 

Configuração

 

Acesse o e-Connector Settings e na área de Instâncias, clique em Lote. A seguinte tela é apresentada:

 

eletronic_settingsweb_zoom63

 

 

 

Devido ao alto índice de processamento que a primeira Instância de Lote (Instância padrão) recebe, é aconselhável que seja vinculado os demais jobs cadastrados no sistema para outros cadastros de Instâncias de Lote, para que assim seja distribuído a carga de processamentos e não sobrecarregando a Instância padrão.

 

 

Para cadastrar uma nova instância de Lote clique em +Novo. Será exibida a tela para cadastro dos dados, preencha-os conforme descrito abaixo.

 

Nome: Digite um nome para a instância.

 

Executores

Nessa área é possível vincular os executores de saída e de eventos. Clique no botão +Adicionar e selecione o executor desejado.

 

Clique em Gravar para salvar a instância na solução.

Caso deseje que o serviço seja registrado no windows, utilize a ferramenta gerenciadora de serviços, a qual também pode ser utilizada para demais ações nos serviços da solução NFC-e.

 

Voltar